Fiumi Gran Bretagna

Geografia Della Gran Bretagna E Dell Inghilterra

Gran Bretagna In Dizionario Di Storia

Fiumi Della Russia Nomi Grandi E Piccoli Fiumi Della Russia Istruzione Secondaria E Scuole 21

Cina

Presentazione Memorie Expo Secondaria Bolgare

I Fiumi Della Gran Bretagna Descrittiva Storico Pittorica Fiumi Del Sud E Ovest Le Coste Vicino
In Gran Bretagna i gamberi di fiume sono "fatti" di cocaina di Mara Magistroni Un ampio biomonitoraggio dei fiumi del Suffolks ha misurato le concentrazioni di oltre 100 sostanze chimiche.

Fiumi gran bretagna. Fiumi della Gran Bretagna foto, elenco, descrizione /09/16 aroundtravels Fiumi del Regno Unito Grandi fiumi del paese scorrono da ovest a est, mentre i fiumi piccoli e inadatti per la navigazione della Gran Bretagna sono diretti verso sud Perché?. I fiumi britannici sono piuttosto brevi, ma a causa delle abbondanti piogge sono ricchi d’acqua e in gran parte navigabili come il Tamigi, il più noto e principale fiume La Gran Bretagna essendo un isola è bagnata per tutti i quattro lati da mare e oceano e questo influenza notevolmente il clima mite e umido gran parte dell’anno e con. La Bretagna è la settima regione francese per ricchezza prodotta Fiorente è l'agricoltura, che dà cereali, frutta e primizie orticole (queste ultime soprattutto diffuse nelle aree litoranee e largamente esportate in Gran Bretagna);.
Non è chiaro, ma vale la pena considerare questo quando si traccia un percorso di viaggio. Fiumi I fiumi della Gran Bretagna non sono di dimensioni lunghissime, poiché la forma dell'isola è stretta ed allungata e quasi sempre i monti sono in prossimità del mare Tra i fiumi viene ricordato il Tamigi (323 Km), che passa per tutta l'Inghilterra meridionale e sfocia ad estuario nel Mar del Nord Altri fiumi da ricordare. GRAN BRETAGNA (A T, 4748, 4950) È il nome generico dato alla maggiore delle Isole Britanniche, e deriva dal nome con cui essa fu designata da scrittori greci e romani (v britannia)L'invasione anglosassone e l'emigrazione dei Britanni verso l'Armorica fecero sì che di fronte alla nuova Britannia continentale (o Bretagna;.
Fiumi della Francia e (fiume) · Mostra di più » Aber Wrac'h L'AberWrac'h è un fiume costiero e poi, nella sua parte a valle, un ría del Léon nel nordovest del Finistère, in Bretagna Nuovo!!. Gran Bretagna, ecco il Lampreda il pesce "che uccise il re", torna nei fiumi inglesi Era scomparso da 0 anni. Immersi nei fiumi con setaccio e stivaloni in Gran Bretagna torna la corsa all’oro L’improvviso rialzo dei prezzi del metallo prezioso ha spinto gli inglesi a cercare pepite nelle aree.
La linea nera mostra il livello del mare, quella grigio azzurra le coste attuali Lo scioglimento dei ghiacci iniziò circa mila anni fa e tra 10mila e 8 mila anni fa la “brexit” era completata, con il distacco dalla terraferma di Gran Bretagna e Irlanda Deglaciation of the Eurasian ice sheet complex. Non troverai un parco nazionale nel mondo simile a quelli in Gran Bretagna Sì, come altri, sono stati progettati per proteggere l'ambiente naturale eppure, in Gran Bretagna, i 15 parchi nazionali non sono solo un mix di paesaggi diversi e antichi, ma hanno ospitato comunità con ricche radici culturali per migliaia di anni, che hanno lasciato un segno unico e indelebile sul carattere di ogni. Fiumi I fiumi della Gran Bretagna non sono di dimensioni lunghissime, poiché la forma dell'isola è stretta ed allungata e quasi sempre i monti sono in prossimità del mare Tra i fiumi viene ricordato il Tamigi (323 Km), che passa per tutta l'Inghilterra meridionale e sfocia ad estuario nel Mar del Nord Altri fiumi da ricordare.
Fiumi della Francia e Aber Wrac'h · Mostra di più » Adour. Fiumi come l'Exe, il Tone, il Wye, il Tawe ed il Ribble in quel periodo sono arrivati a toccare livelli simili a quelli registrati durante la lunga fase siccitosa del 1976, quando la Gran Bretagna. Photos of GRAN BRETAGNA (MMSI ) Browse and rate photos uploaded by our community Filter the results based on the photo properties.
Le piogge in 15 bacini fluviali della Gran Bretagna In generale, i fiumi di questa nuova serie si definiscono con la minuscola e con una “n” finale (come wyen) che richiama la lettera iniziale della sigla NRFA Rimando al sito di supporto per i grafici relativi a tutti i fiumi e per i dati derivati (come detto, non quelli originali). Gran Bretagna Gran Bretagna (inglese Great Britain) propriamente Regno Unito di Gran Bretagna e Irlanda del Nord (United Kingdom of Great Britain and Northern Ireland), Stato che comprende l'isola maggiore dell'Arcipelago britannico (ripartita in Inghilterra, Galles e Scozia), l'Irlanda del Nord e circa 5000 isole minori. L'ondata di maltempo eccezionale in Gran Bretagna continua a nord e si sposta al centro un uomo è morto travolto dalle inondazioni nelle Midlands Straripati fiumi e torrenti, trasporti nel caos con strade chiuse e parecchie linee ferroviarie interrotte, migliaia le case rimaste senza elettricità.
Gran Bretagna geografia (confini, territorio, monti e catene, pianure, fiumi e laghi, mari, clima, risorse, popolazione), rapporti internazionali, economia e storia. Annuncio di vendita trivellatrice JCB Tescar CF6 dalla Gran Bretagna Macchina perforatrice Perforazione Prezzo € Anno di costruzione 14. Lavorare in Gran Bretagna Banche soldi Valuta in Gran Bretagna Ostelli in Gran Bretagna Hotel a Londra (1,2,3,4,5 Stelle) Hotel in Gran Bretagna (1,2,3,4,5 Stelle) Il Clima in Gran Bretagna La presenza di due importantissimi centri di azione regola e detta legge sul clima di tutta l'Europa Occidentale dal Portogallo fino alla Norvegia.
La Gran Bretagna è l’ottava isola al mondo per grandezza, con una superficie di km², pari a poco più del 90% della superficie complessiva del Regno Unito Al suo interno si distinguono due principali regioni fisiche, la prima costituita dagli altipiani che caratterizzano il paesaggio della Scozia, del Galles e dell’Inghilterra. 24 dicembre , 1556 Fumata bianca sul dopo Brexit fra Ue e Regno Unito, dopo mesi di estenuanti negoziati lo hanno annunciato fonti di Lon. I fiumi mediterranei in genere hanno foci a delta e sono più orientali dell Mostra altri risultati Nascondi altri risultati su Gran Bretagna e Irlanda del Nord, Regno Unito di (7) Mostra Tutti AUSTRALIA Enciclopedia Italiana (1930) AUSTRALIA (A T, ) Sommario.
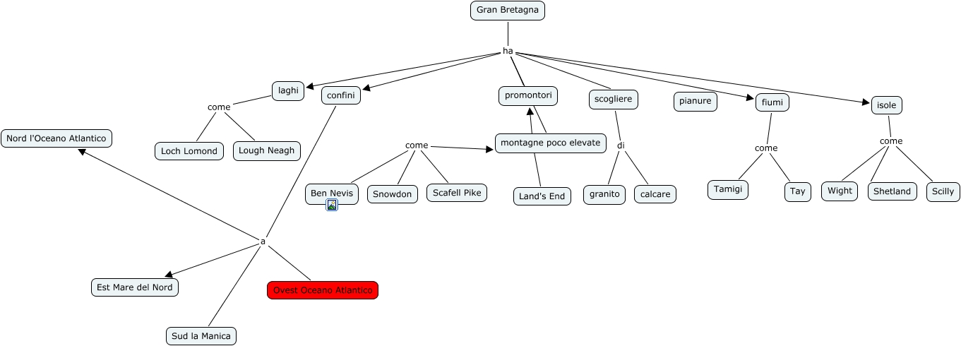
Questa Cmap, creata con IHMC CmapTools, contiene informazioni relative a Gran Bretagna, laghi come Lough Neagh, isole come Scilly, isole come Shetland, fiumi come Tamigi, Gran Bretagna ha scogliere, confini a Est Mare del Nord, laghi come Loch Lomond, Gran Bretagna ha promontori, Gran Bretagna ha isole, Land's End come promontori, Ben Nevis come Scafell Pike, confini a Nord l'Oceano Atlantico. V) l'antica fosse designata come la Gran Bretagna, mentre la. Vorresti scoprire incredibili Fiumi a Bretagna?.
I fiumi più lunghi in Gran Bretagna sono guardati sotto Fiumi più lunghi nel Regno Unito Severn Il fiume Severn è il fiume più lungo del Regno Unito, coprendo una distanza di miglia 2 Il fiume sale a un'altitudine di piedi 2,000 su Plynlimon e scorre attraverso Shropshire, Powys e Worcestershire Il fiume scarica a 107 metri cubi al. Grazie a esplorazioni sismiche sott'acqua si sono trovati fiumi La Gran Bretagna non era un’isola e l’area sotto il Mare del Nord era percorsa dai mammut e da altri giganteschi animali Descritto come il cuore reale d’Europa Ebbe una popolazione di decine di migliaia di esseri umani ma fu devastata dall’innalzamento del livello del. I fiumi britannici sono piuttosto brevi, ma a causa delle abbondanti piogge sono ricchi d’acqua e in gran parte navigabili come il Tamigi, il più noto e principale fiume La Gran Bretagna essendo un isola è bagnata per tutti i quattro lati da mare e oceano e questo influenza notevolmente il clima mite e umido gran parte dell’anno e con.
Immersi nei fiumi con setaccio e stivaloni in Gran Bretagna torna la corsa all’oro L’improvviso rialzo dei prezzi del metallo prezioso ha spinto gli inglesi a cercare pepite nelle aree. Covid, rientri dalla Gran Bretagna tamponi e quarantena obbligatori, in Italia solo chi ha la residenza Tamponi e quarantena obbligatori Appena arrivati, i 160 sono stati sottoposti a un nuovo. Translations in context of "Gran Bretagna" in ItalianEnglish from Reverso Context in gran bretagna, regno unito di gran bretagna e irlanda, di gran bretagna e irlanda del nord, gran bretagna non, per la gran bretagna.
I fiumi inglesi sono anche di importanza storica, non solo geograficaMolti di loro hanno segnato la crescita di città importanti, prima tra tutte Londra con il Tamigi (river Thames)I fiumi principali oltre al Tamigi sono Severn, Trent, Humber, Yorkshire Ouse, Tyne, Mersey, Dee, Avon. Lo sviluppo delle foraggere ha consentito un progressivo incremento dell'allevamento bovino. 157 MODULO D • LE VENTI REGIONI ITALIANE REGNO UNITO Cose da sapere ALe idee importanti l Quadro fisico l Il Regno Unito ha quasi 59 milioni di abitanti l Il Regno Unito è uno dei paesi più industrializzati del mondo l La capitale è Londra l La Gran Bretagna è formata da tre parti n Quadro fisico Il Regno Unito è formato dalla Gran Bretagna e dall’Irlanda del Nord.
I fiumi più lunghi d'Europa (e i laghi principali)Il più lungo fiume europeo è il Volga (3532 km), che nasce in Russia e sfocia nel Mar Caspio;. Delle narrowboat, le nostre tipiche barche fluviali. GRAN BRETAGNA 228 950 64 903 140 2 Irlanda del Nord 13 793 1 3 667 137 REGNO UNITO 242 743 66 796 807 275 *Isole del Canale 212,2 173 711 819 *Isola di Man 572 84 077 18 147 * Dipendenze della Corona Britannica.
I fiumi del Regno Unito hanno portate abbondanti e regolari, nonostante la limitata lunghezza, i maggiori sono il Severn (354 Km) ed il Tamigi (346 Km), che bagna la capitale Londra Oltre a Gran Bretagna (9331 Km²) ed Irlanda ( Km², di cui appartenenti al Regno Unito). Il Regno Unito di Gran Bretagna e Irlanda del Nord è uno stato insulare dell'Europa occidentaleComprende l'isola della Gran Bretagna (Inghilterra, Scozia e Galles) e l'Irlanda del Nord, insieme a molte altre isole minori e tre arcipelaghi le isole Orcadi,le isole Ebridi e le isole ShetlandIl Paese sorge tra le latitudini 49°N e 58°N (le Isole Shetland arrivano anche a 61°N), è alle. Fauna della Gran Bretagna La fauna del paese, inoltre, non differiscono troppo varietà ed è tipico per il Nord Europa Al momento, ci sono circa 70 specie nella classe dei mammiferi, nonostante il fatto che 13 di loro sono stati importati, non indigene, endemica lì Una grande varietà di diversi uccelli (5 specie).
Le autorità sanitarie del Regno Unito hanno confermato quasi nuove infezioni (), record dall’inizio della pandemia Sono stati 326 i decessi nelle ultime 24 ore L’impennata di. La mappa della gran bretagna o del regno unito in tutti i modi possibili, le valli e le coste, gli altipiani e le pianure, i deserti e i ghiacciai, i laghi, i fiumi e i mari con i fondali Omette invece tutta la simbologia relativa alle opere dell'uomo (le città e i centri abitati, le direttrici stradali e ferroviarie, gli aeroporti, i. Discover information and particulars for the vessels near the GRAN BRETAGNA (MMSI ) vessel current location.
Lavoro sporco fiumi del Regno Unito (2 C) Pagine nella categoria "Fiumi del Regno Unito" Questa categoria contiene un'unica pagina, indicata di seguito G Greeba Questa pagina è stata modificata per l'ultima volta il 13 dic 19 alle 1528 Il testo è disponibile secondo. Le piogge in 15 bacini fluviali della Gran Bretagna In generale, i fiumi di questa nuova serie si definiscono con la minuscola e con una “n” finale (come wyen) che richiama la lettera iniziale della sigla NRFA Rimando al sito di supporto per i grafici relativi a tutti i fiumi e per i dati derivati (come detto, non quelli originali). 157 MODULO D • LE VENTI REGIONI ITALIANE REGNO UNITO Cose da sapere ALe idee importanti l Quadro fisico l Il Regno Unito ha quasi 59 milioni di abitanti l Il Regno Unito è uno dei paesi più industrializzati del mondo l La capitale è Londra l La Gran Bretagna è formata da tre parti n Quadro fisico Il Regno Unito è formato dalla Gran Bretagna e dall’Irlanda del Nord.
I fiumi ampi della Gran Bretagna La parte superiore 5 i fiumi più lunghi della Gran Bretagna Mozzoricco fiume Severn Il Severn con una lunghezza di 354 km il fiume più lungo in Gran Bretagna Sorge vicino a Llanidloes nel Galles centrale, i monti Cambrici ad un'altitudine di 610 m e attraversa le contee inglesi dello Shropshire. Ispirati attraverso le raccomandazioni su Fiumi a Bretagna di milioni di viaggiatori reali. Interessante novità in arrivo per Google Maps in Gran Bretagna, offrirà i percorsi tra canali e fiumi Google Giovanni Ferlazzo, Giugno 12, 1633.
Le autorità sanitarie del Regno Unito hanno confermato quasi nuove infezioni (), record dall’inizio della pandemia Sono stati 326 i decessi nelle ultime 24 ore L’impennata di. Non troverai un parco nazionale nel mondo simile a quelli in Gran Bretagna Sì, come altri, sono stati progettati per proteggere l'ambiente naturale eppure, in Gran Bretagna, i 15 parchi nazionali non sono solo un mix di paesaggi diversi e antichi, ma hanno ospitato comunità con ricche radici culturali per migliaia di anni, che hanno lasciato un segno unico e indelebile sul carattere di ogni. I fiumi inglesi sono anche di importanza storica, non solo geograficaMolti di loro hanno segnato la crescita di città importanti, prima tra tutte Londra con il Tamigi (river Thames)I fiumi principali oltre al Tamigi sono Severn, Trent, Humber, Yorkshire Ouse, Tyne, Mersey, Dee, Avon.
Covid, rientri dalla Gran Bretagna tamponi e quarantena obbligatori, in Italia solo chi ha la residenza Tamponi e quarantena obbligatori Appena arrivati, i 160 sono stati sottoposti a un nuovo. Se visiti la Gran Bretagna e ti trovi lungo uno dei suoi numerosi corsi d'acqua sicuramente ti capiterà di vedere delle strane imbarcazioni molto lunghe e stretteA volte staranno navigando placidamente e a volte saranno legate a un molo, magari adornate da vasi di fiori e dipinte con colori vivaci Di cosa stiamo parlando?. Fiumi come l'Exe, il Tone, il Wye, il Tawe ed il Ribble in quel periodo sono arrivati a toccare livelli simili a quelli registrati durante la lunga fase siccitosa del 1976, quando la Gran Bretagna.
Gran Bretagna, ecco il Lampreda il pesce "che uccise il re", torna nei fiumi inglesi Era scomparso da 0 anni. In Bretagna, specialmente verso la baia del Mont Saint Michel ci si mette anche la conformazione a “manica”, della Manica per accentuare il fenomeno L’interazione del Sole, della Luna con i suoi cicli di 28 giorni e delle onde di marea, crea una situazione talmente complessa che per calcolare l’ampiezza e l’ora della marea ci sono. Poi troviamo il Danubio (2858 km), che attraversa numerosi stati Germania (dove nasce), Austria, Slovacchia, Ungheria, Croazia, Serbia, Romania, Bulgaria, Ucraina, Moldavia, per poi sfociare nel Mar Nero;.
La Bretagna è la settima regione francese per ricchezza prodotta Fiorente è l'agricoltura, che dà cereali, frutta e primizie orticole (queste ultime soprattutto diffuse nelle aree litoranee e largamente esportate in Gran Bretagna);. 24 dicembre , 1556 Fumata bianca sul dopo Brexit fra Ue e Regno Unito, dopo mesi di estenuanti negoziati lo hanno annunciato fonti di Lon. I fiumi del Regno Unito hanno portate abbondanti e regolari, nonostante la limitata lunghezza, i maggiori sono il Severn (354 Km) ed il Tamigi (346 Km), che bagna la capitale Londra Oltre a Gran Bretagna (9331 Km²) ed Irlanda ( Km², di cui appartenenti al Regno Unito).
Lo sviluppo delle foraggere ha consentito un progressivo incremento dell'allevamento bovino. Fiumi I fiumi della Gran Bretagna non sono di dimensioni lunghissime, poiché la forma dell'isola è stretta ed allungata e quasi sempre i monti sono in prossimità del mare Tra i fiumi viene ricordato il Tamigi (323 Km), che passa per tutta l'Inghilterra meridionale e sfocia ad estuario nel Mar del Nord Altri fiumi da ricordare. Seguono il russo Ural (2428 km) che.
La Gran Bretagna è sempre stata terra di immigrazione sia per gli irlandesi, sia per i rifugiati d’Europa Attualmente gli immigrati sono circa 2,5 milioni e più della metà provengono dal continente asiatico numerose sono le minoranze indiane, pakistane, bengalesi e cinesi.

Mappa Concettuale Regno Unito Geografia Scuolissima Com

Laghi Fiumi E Mari Ecco I Piu Blu Al Mondo Foto 1 Di 8 Siviaggia

Mappa Dell Irlanda Informazioni Generali Cartina Dati Europa

The Wash Estuario Wikiwand

La Scuoleria Geografia La Gran Bretagna

Aspetto Fisico Territorio E Clima Con Cartina Fisica E Politica Si Trova Nell Europa Occidentale E Localizzato A Nord Ovest Pdf Download Gratuito

Regno Unito

Europa Territorio Storia Economia Regno Unito Di Gran Bretagna E Irlanda Del Nord

Gran Bretagna E Irlanda Del Nord Regno Unito Di Nell Enciclopedia Treccani

Geografia Della Francia Blog Di Www Francese Facile Altervista Org

Principali Montagne Colline E Fiumi Della Gran Bretagna Mappa Carta Geografica

Google Maps Canali E Fiumi In Gran Bretagna Webnews

1902 Gran Bretagna Fiumi Vie D Acqua Antica Mappa Old Map Great Britain Eur 8 90 Picclick It

Argomenti Fiumi E Laghi Gran Bretagna

Immagine Presa Da Pagina 460 Di Fiumi Di Gran Bretagna Il Tamigi Dalla Sorgente Al Mare Ecc Con Fiumi Della Costa Orientale Foto Stock Alamy

Crociera Fluviale Inghilterra
Http Www Zanichellibenvenuti It Materiali Pdf Geografia Pacig Benvenuti 2 B08runito Pdf

Capitolo 4 Rilievi E Pianure D Europa
Q Tbn And9gcsaco9q8msc6oiijbvtepkutzrgfr3en1cckufoqjrr6zvfhw2l Usqp Cau

Il Regno Unito By Mara D Ppt Scaricare

Geografia Del Regno Unito Wikipedia

Dislesblog Geografia

Gran Bretagna La Spagna Norvegia Svezia Danimarca Be

I Fiumi Nelle Montagne Con Bello Turchese Innaffiano Fiume Di Soca In Slovenia Illustrazione Di Stock Illustrazione Di Bellezza Europa

Fiumi Della Gran Bretagna Foto Elenco Descrizione

Disputa Del Pirara Wikipedia
Gran Bretagna O Regno Unito Carta Geografica Mappa Della Gran Bretagna O Del Regno Unito

Immersi Nei Fiumi Con Setaccio E Stivaloni In Gran Bretagna Torna La Corsa All Oro La Stampa

Vettoriale Irlanda Mappa Politica Con Capitale Dublino I Confini Nazionali Piu Importanti Citta Fiumi E Laghi Etichettatura Inglese E Desquamazione Image

Birmingham Wikipedia

1902 Gran Bretagna Fiumi Vie D Acqua Antica Mappa Old Map Great Britain Ebay

Geografia Elementare L Europa Fisica Mari Fiumi Monti Imparare Facile

Regno Unito Geografia Turistica Ppt Video Online Scaricare

Regno Unito Di Gran Bretagna E Irlanda Del Nord United Kingdom Of Great Britain And Northern Ireland

Wiveton Norfolk Ponte Medievale Fiume Glaven Vecchio Inglese Ponti Di Pietra Inghilterra Fiumi Del Regno Unito Gran Bretagna British Foto Stock Alamy

Historia Magistra Vitae Post Per La Verifica Di Geografia Ial 18 Novembre 13

Regno Unito Le Strade Della Mappa Fiumi Hills Citta Citta Gran Bretagna Irlanda Poster X12 Ebay

Geografia Del Regno Unito Wikipedia

Crociera Fluviale Inghilterra

Formato Da Gran Bretagna Galles Inghilterra Scozia Irlanda Del Nord Arcipelaghi Delle Shetland Ebridi Orcadi Ppt Video Online Scaricare

Tyne Wikipedia

Mappa Della Germania Informazioni Generali Cartina Dati Europa

Filo O Foro Forum De Filarveneto View Topic Donau Danubio

Un Confronto Fra Italia E Gran Bretagna Studocu

Fiumi Piu Lunghi Nel Regno Unito Gran Bretagna 21

Guida Di Viaggio La Gran Bretagna

Un 1914 Mappa Che Mostra In Gran Bretagna Da Grandi Fiumi Di Marea Distanze In Statuto E Miglia Nautiche Foto Stock Alamy

Tamar Inghilterra Wikipedia

Vettoriale Regno Unito Politica Mappa Con Capitale Londra I Confini Nazionali Piu Importanti Citta Fiumi E Laghi Image

Capitolo 4 Rilievi E Pianure D Europa

I Fiumi Della Gran Bretagna Scuro Pastello Su Bianco Etsy

Grandi Fiumi Della Gran Bretagna

Immagine Dalla Pagina Del I Fiumi Della Gran Bretagna Il Tamigi Dalla Sorgente Al Mare Ecc Con Fiumi Della Costa Orientale Foto Stock Alamy

123scuola Com Ii Media Unita 5 La Regione Britannica

Nomi Illirici Nelle Isole Britanniche Nomi Di Fiumi E Anche Il Nome Piu Antico Della Gran Bretagna O Crawford Pokorny 1941 Turismo In Albania

Severn Wikipedia

Il Canada

I Fiumi Dell Europa
Http Www Ic16verona Edu It J Attachments Article 509 Il regno unito Pdf

Il Regno Unito Viaggi In Inghilterra Scozia Galles E Irlanda Del Nord

I Fiumi Della Gran Bretagna Descrittiva Storico Pittorica Fiumi Del Sud E Ovest Le Coste Lllom

Scozia Tra Secessionisti E Unionisti E Incerti Il Referendum Dagli Esiti Difficili Il Desiderio Di Affermare L Indipendenza Da Un Inghilterra Chiusa Al Mondo Contrapposto Alle Ragioni Del Mantenimento Della Stabilita La

I Fiumi Della Gran Bretagna Descrittiva Storico Pittorica Fiumi Del Sud E Ovest Le Coste Ty

Il Regno Unito Sutori

Il Regno Unito

Presentazione Memorie Expo Secondaria Bolgare

Quando I Fiumi Rappresentano Anche I Confini La Macchina Del Tempo

Il Territorio Europeo Le Pianure Meta Del Territorio Del

I Fiumi E I Canali Di Londra From London To Longoio And Lucca And Beyond Part Three
Regno Unito

Cm144 Html Rain In 15 England And Wales Catchements
Stefaniavicino Files Wordpress Com 15 05 Zanichelli Dinucci Essenziale F1 Regnounito Pdf

Scozia Wikipedia

Guida Di Viaggio La Gran Bretagna

Mappa Fisica Della Gran Bretagna E Delle Grandi Isole Britanniche Carta Plastificata 1 X 100 Cm Amazon It Cancelleria E Prodotti Per Ufficio

Inghilterra Wikipedia
Http Www Zanichellibenvenuti It Materiali Pdf Geografia Pacig Benvenuti 2 B08runito Pdf

25 Fiumi Spettacolari Da Esplorare A Piedi Foto Dove Viaggi
Www Scuolabook It Uploaded Rcs S 000 Fbr Inf 0040v1k1 Preview Rcs S 000 Fbr Inf 0040v1k1 Preview Pdf

Museumoflondondocklands Vita Da Museo

Geografia Del Regno Unito Wikipedia

I Canali E I Fiumi Di Oxford Cose Da Sapere Londranews

Wiveton Norfolk Ponte Medievale Fiume Glaven Vecchio Inglese Ponti Di Pietra Inghilterra Fiumi Del Regno Unito Gran Bretagna British Foto Stock Alamy

Regno Unito I Castori Tornano Nei Fiumi Reintrodotte Alcune Coppie La Stampa
Http Auladigitale Rizzolieducation It Auladigitale Extrakit Filter 168 Extrakit Britanniche Bes Pdf

Immagine Presa Da Pagina 708 Del I Fiumi Della Gran Bretagna Il Tamigi Dalla Sorgente Al Mare Ecc Con Fiumi Della Costa Orientale Immagine Presa Da Pagina 708 Del Fiumi Di Grande

Fiumi In Secca In Gran Bretagna 3b Meteo

Inghilterra Energia Dai Fiumi Per Sostituire Il Gas In Casa

Inghilterra Miniere

Inghilterra Del Sud Cornovaglia E Galles Racconto Di Viaggio
Regno Unito

Isole Britanniche Gran Bretagna E Irlanda Regno Unito Contee Citta Fiumi Sduk 1844 Mappa Foto Stock Alamy

Regno Unito Vikidia L Enciclopedia Libera Dagli 8 Ai 13 Anni

Gran Bretagna E Irlanda Del Nord Regno Unito Di Nell Enciclopedia Treccani
Gran Bretagna Mappa Concettuale